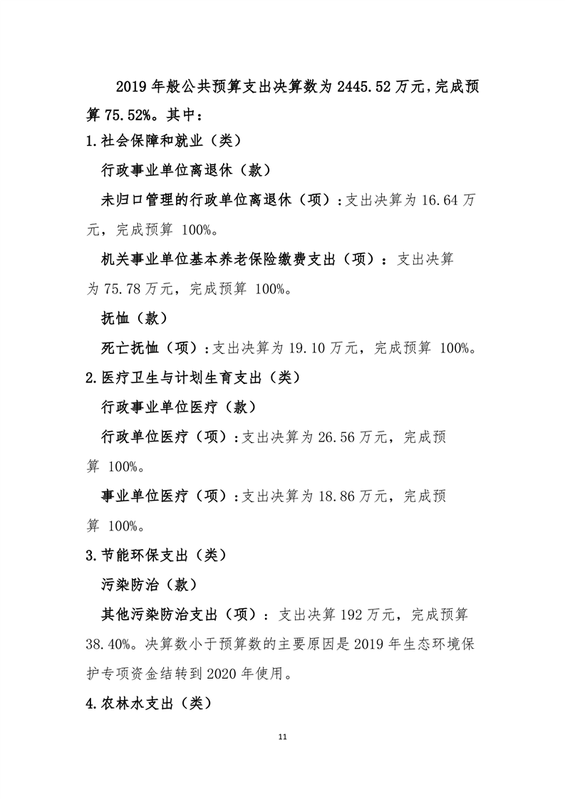
四川省遂宁市水利局部门决算(2019年)
来源:遂宁市水利局
发布时间:2020-09-25 16:15
浏览次数:
字体: [
大
中
小
]
收藏
收藏
打印
附件:
遂宁市水利局2019年部门决算编制说明(定)9.24.docx
遂宁市水利局(附表).xls
扫一扫在手机打开当前页